Fuente de alimentación simétrica regulada auxiliar.
PCB lado soldaduras.
PCB lado componentes.
PCB realizada vista componentes.
PCB realizada vista soldaduras.
Transformador 2x12V 1A.
Control de loudness (sonoridad).
PCB lado componentes.
PCB realizada vista componentes.
PCB realizada vista soldaduras.
PCB lado soldaduras.
PCB lado componentes.
PCB realizada vista componentes.
PCB realizada lado soldaduras.
Descarga esquema.
Descarga PCB.
Pre para capsula cerámica.
Esquema electrónico.
PCB lado soldaduras.
PCB lado componentes.
PCB realizada vista componentes.
PCB realizada vista soldaduras.
Descarga esquema.
Descarga PCB.
Pre para capsula magnética.
Esquema electrónico.
PCB lado soldaduras.
PCB lado componentes.
PCB realizada vista componentes.
PCB realizada vista soldaduras.
Descarga esquema.
Descarga PCB.
Pre para micrófono dinámico.
Esquema electrónico.
PCB lado soldaduras.
PCB lado componentes.
PCB realizada vista componentes.
PCB realizada vista soldaduras.
Descarga esquema.
Descarga PCB.
PCB realizada lado componentes.
PCB realizada lado soldaduras.

PCB lado componentes.
PCB realizado lado componentes.
PCB realizado lado soldaduras.
Enciende la etapa de potencia después de unos segundos, para protección de las cajas acústicas.
Descarga esquema.
Descarga PCB.
Control de velocidad por temperatura para los coolers.
Esquema electrónico.
PCB lado soldaduras.
PCB lado componentes.

Falta la plancha de Al que aloja los dos LM12 y colocar los coolers a los lados.
A mas de 65°C, se acelera al máximo la velocidad de los coolers.
Descarga esquema.
Descarga PCB.
Amplificador de potencia LM12CLK.
Esquema electrónico.
PCB lado soldaduras.
PCB realizado lado soldaduras.
Descarga esquema.
Descarga PCB.
Filtros activos de rumble y scaratch.
Esquema electrónico.
PCB lado soldaduras.

PCB realizado lado componentes.
PCB realizado lado soldaduras.
Descarga esquema.
Descarga PCB.
Fuente alimentación principal.
Esquema electrónico.
PCB lado soldaduras.

Descarga esquema.
Descarga PCB.
Descarga PCB.
Pre para capsula cerámica.
Esquema electrónico.
PCB lado soldaduras.
PCB lado componentes.
PCB realizada vista componentes.
PCB realizada vista soldaduras.
Descarga esquema.
Descarga PCB.
Pre para capsula magnética.
Esquema electrónico.
PCB lado soldaduras.
PCB lado componentes.
PCB realizada vista componentes.
PCB realizada vista soldaduras.
Descarga esquema.
Descarga PCB.
Pre para micrófono dinámico.
Esquema electrónico.
PCB lado soldaduras.
PCB lado componentes.
PCB realizada vista componentes.
PCB realizada vista soldaduras.
Descarga esquema.
Descarga PCB.
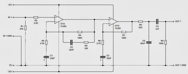
Pre general con control de tonos por VCO.
Esquema electrónico.
PCB lado soldaduras.
PCB lado componentes.PCB realizada lado componentes.
PCB realizada lado soldaduras.
Selector de entradas comandadas por relés.
Esquema electrónico.
PCB lado soldaduras.
PCB lado componentes.
PCB realizada lado componentes.
PCB realizada lado soldaduras.
Soft start protector de alto-parlantes.
Esquema electrónico.
PCB lado soldaduras.
PCB realizado lado componentes.
PCB realizado lado soldaduras.
Enciende la etapa de potencia después de unos segundos, para protección de las cajas acústicas.
Descarga esquema.
Descarga PCB.
Control de velocidad por temperatura para los coolers.
Esquema electrónico.
PCB lado soldaduras.
PCB lado componentes.
PCB realizado lado componentes.
PCB realizada lado soldaduras.
Falta la plancha de Al que aloja los dos LM12 y colocar los coolers a los lados.
A mas de 65°C, se acelera al máximo la velocidad de los coolers.
Descarga esquema.
Descarga PCB.
Amplificador de potencia LM12CLK.
Esquema electrónico.
PCB lado soldaduras.
PCB lado componentes.
PCB realizado lado componentes.
PCB realizado lado soldaduras.
Descarga esquema.
Descarga PCB.
Filtros activos de rumble y scaratch.
Esquema electrónico.
PCB lado soldaduras.
PCB lado componentes.

PCB realizado lado componentes.
PCB realizado lado soldaduras.
Descarga esquema.
Descarga PCB.
Fuente alimentación principal.
Esquema electrónico.
PCB lado soldaduras.
PCB lado componentes, el puente rectificador de 30A que va fuera del PCB.
PCB realizado lado componentes.
PCB realizado lado soldaduras.
Transformador de potencia de 2x24V 12A y unos 10Kg de peso.
Descarga PCB.
Esquemas diseñados y simulado su funcionamiento con LiveWire y PCB Wizard. Placas realizadas por método de transferencia térmica (plancha, jejeje).
Gabinete.
Gabinete metálico con laterales de madera enchapada en caoba, frente y tapa en aluminio anodizado. Como ya esta fabricado el frente así , preferí diseñar los pcb para que ocupen todos los controles como están en el frente del gabinete, así queda todo retro con gabinete también.
Este gabinete data aproximadamente del 1985, lo compre en esos años y dentro estuvo mi primer amplificador de potencia, era el TEXAS de 70W, el cual, aun poseo las placas, las dos potencias, los dos pre y la fuente.
Este gabinete data aproximadamente del 1985, lo compre en esos años y dentro estuvo mi primer amplificador de potencia, era el TEXAS de 70W, el cual, aun poseo las placas, las dos potencias, los dos pre y la fuente.






































Hola!! Podrías ayudarme con este circuito para un Midi in? Gracias!!!!!!
ResponderBorrarhttps://www.google.com.ar/search?q=midi+in&espv=2&biw=1366&bih=638&site=webhp&tbm=isch&tbo=u&source=univ&sa=X&ved=0ahUKEwjMkJW09q_QAhUDIZAKHYhHCKQQsAQIGw#imgrc=dg4Nzm_4nPmJwM%3A